High School Diploma Vs Degree Hey 8th Graders Ready to level up You can earn your high school diploma and college degree at the same time at SWC Apply to Options Middle College High School now Deadline
The Difference Between a Certification, a Certificate, a Diploma and an Associate's Degree | George Brown College
image size: 1200x675
How does a college degree improve graduates' employment and earnings potential? - APLU
image size: 2092x1044
How Much More High School Graduates Earn Than Non-Graduates in Every State | U.S. Career Institute
image size: 1200x1200
Is college worth it? Yes, according to this Fed data
image size: 1920x1920
A High-School Diploma Is Pretty Much Useless These Days | HuffPost Impact
image size: 1280x929
How Much More High School Graduates Earn Than Non-Graduates in Every State | U.S. Career Institute
image size: 1200x5648
Earning a degree is a milestone that carries immense personal value. It's also a game-changer in the job market. A person with a bachelor's degree could earn as much as $1 million
image size: 2048x1152
States Where a High School Diploma Pays Off the Most - United Way NCA
image size: 1166x2560
College Degrees More Important Than Ever
image size: 1600x911
Can an Associate Degree Get You a Job? | Franklin.edu
image size: 2500x2506
The college degree debate: Is a high school diploma enough to earn a living?
image size: 1920x1080
Diploma vs. Certificate of Completion for Students with IEPs
image size: 800x1200
A Better Future Starts With Your High School Diploma | YouthBuild Charter School of California
image size: 1302x962
Higher education, higher earnings? Here's where advanced degrees pay off the most. – WPXI
image size: 1440x901
Best-Paying Undergraduate College Degree Programs for 2012 and Beyond
image size: 1500x1000
Average Salary by Education Level
image size: 1081x1080
Is a Bachelor's Degree Worth it? | 6 Things To Consider | Franklin.edu
image size: 1400x934
Is It Worth It to Get a College Degree? | Validgrad
image size: 1640x924
Earn your high school diploma and an associate degree at the same time! 🎓 Sarasota County Schools is proud to launch the new Early College Magnet Pathway at North Port High School
image size: 1583x2048
How Much Does a High School Diploma Vs. a College Degree Pay? | Old Town Alexandria, VA Patch
image size: 1200x800
The College Payoff: Education, Occupations, Lifetime Earnings - CEW Georgetown
image size: 2560x917
My brother got his high school diploma and Associate's degree last month. He also likes Beavis and Butt-head. Here's the card I made for him. : r/funny
image size: 1282x855
My high school gave me a Bachelor of Arts degree : r/mildlyinteresting
image size: 1206x1216
The More You Learn, the More You Earn | Tiffin University
image size: 600x1500
Buy High School Match Diploma | From Your Example
image size: 1080x810
A college degree is worth less if you are raised poor | Brookings
image size: 1138x786
College Degrees Are Worth It – People with Bachelor's Degrees Have Lower Poverty Rates - IDRA
image size: 769x1024
Career Plus High School Diploma - Savannah Technical College
image size: 1405x686
10 things to know about the suspension of California's High School Exit Exam – OCDE Newsroom
image size: 5167x4203
High School Diploma Template, Replacement Diploma, Printable Home School Diploma, DIY Diploma Template, Customizable Certificate Template - Etsy Finland
image size: 2086x1746
Market Design: Credentials and degrees (and, I'm now almost a high school grad)
Associate Degree Jobs: An Overlooked Opportunity | SkillPointe
image size: 1071x1300
Buy USA High School Diplomas \u0026 Transcript Package Designs by State
image size: 1042x817
Degree vs Certificate Programs: What's the Difference?
image size: 1920x816
Buy USA High School Diplomas \u0026 Transcript Package Designs by State
image size: 1043x817
Junior High/Elementary Diploma for Homeschools
image size: 1500x1500
A bachelor's degree pays off, by $1 million or more — Michigan Independent Colleges \u0026 Universities
image size: 2500x1770
Buy Replica High School Diplomas – USA \u0026 Canada | Diploma Company
image size: 1746x1200
Home School Diplomas
image size: 1106x831
Which states are the most educated? | USAFacts
image size: 1080x3154
Buy College and University Diploma Degree | USA Stock Design
image size: 1080x810
Buy USA High School Diplomas \u0026 Transcript Package Designs by State
image size: 1035x817
Education | High Point, NC
image size: 1434x880
Buy High School Match Diploma | From Your Example
image size: 1200x900
Blending high school and college can sharpen the focus of each - Kappan Online
image size: 1857x1083
What Can You Do With an Associate Degree: Jobs \u0026 Careers | Franklin.edu
image size: 2500x2652
Diploma vs Degree: Associate Degree vs Bachelor's | B\u0026SC
image size: 1580x800
Higher education, higher earnings? Here's where advanced degrees pay off the most. | 99.5 WLOV
image size: 1080x1158
Two million Michiganders have not finished college — Michigan Independent Colleges \u0026 Universities
image size: 1510x1333
What are the average salaries for four-year college graduates in the US? | USAFacts
image size: 1080x1378
Life After High School - Different Paths to Success - NYTD
image size: 1920x1080
How To Get A Replacement Diploma From High School - Top 5 Ways
image size: 1920x1080
Diploma - Wikipedia
image size: 1024x814
Slide4.png
image size: 2667x1500
Can I Use a PDF To Verify My College or High School Degree?
image size: 1920x1280
Attention Class of 2030 Families! 📣 Are you ready to learn how your student can earn a high school diploma AND an associate degree from Dallas College — for FREE? 🎓 Join
image size: 1880x1576
Do You Need A Degree To Become A Pilot? – Superior Flight School
image size: 2118x1418
What Does It Say in A High School Diploma | TikTok
image size: 1080x1920
Educational Attainment Drives Level of Income
image size: 898x900
What Does A High School Diploma Look Like? | Validgrad
image size: 1280x853
Associate Degree Graduation Before High School Diploma | TikTok
image size: 1080x1920
Income, Education, Employment, Transportation | Health Disparities Institute
image size: 1350x1410
Education | Drawing Detroit
image size: 2400x2550
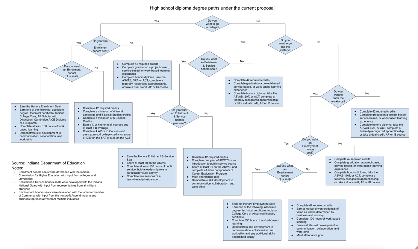
Proposed high school diploma changes in Indiana raising concern among educators - 95.3 WIKI
image size: 1200x1553
What Does High School Diploma or Equivalent Mean | TikTok
image size: 720x1280
Early Financial Aid Resources
image size: 1200x800
Indiana diploma bill draws public questions, Behning explain | Politics | purdueexponent.org
image size: 1396x830
Are College Degrees Worth the Cost? — Eclectic Associates, Inc.
image size: 1652x992
Is College Worth The Cost: Tips \u0026 Info To Help You Decide | Franklin.edu
image size: 1400x984
Novelty and Replica High School Diplomas \u0026 Transcripts - Diploma Company
image size: 1200x800
Custom 2026 Diploma Edible Cake Toppers! Frosting Paper, Sugar Paper High School College, Picture Certificate Gold - Etsy
image size: 3000x2400
5 Reasons to Get A Bachelor's Degree - Bachelors Degree Center
image size: 1000x1389
Community College Information – Counselor's Corner – Del Mar High School
image size: 1200x897
Louisiana Defines a Stronger Diploma | All4Ed
image size: 1633x989
Texas High School Graduation Requirements, Explained
image size: 1382x1036
High School Diploma Template, General Equivalency Diploma, Customizable Editable Diploma, General Education Diploma, Homeschool Diploma - Etsy
image size: 1080x1080
NO DEGREE? NO PROBLEM! 🔥 20 High-Paying Jobs You Can Get with Just a High School Diploma 1. 📚 Skip the Debt—Start the Check! Top Careers Without a College Degree 2. 🛠️
image size: 1024x1536
It takes more than a high school diploma to succeed
image size: 4800x3645
Department of Labor predicts education requirements of new jobs.
image size: 1415x810
Diploma vs degree: What's the difference? – The Word Counter
image size: 1600x1067
New Cottonwood High Opportunities for College Pathways
image size: 791x1024
Reasons to Persist in College! - Anyone Can Achieve
image size: 833x1101
Education Beyond High School is Essential — Michigan Independent Colleges \u0026 Universities
image size: 800x1622
Data from the Federal Bureau of Labor Statistics shows a 67% increase in weekly earnings \u0026 a 41% decrease in unemployment rates among those with a bachelor's degree compared to those with
image size: 1080x838
Key differences between High School Diploma and Abitur - John F ...
image size: 1200x1701
Degree Requirements and Diplomas | Monroe-Woodbury High School
image size: 4032x1908
What Does High School Diploma or Equivalent Mean | TikTok
image size: 720x1280
7 Fool-proof Tips to Spot Fake Degree Certificates Easily
image size: 1280x720
Fake College Diploma with Gold Seal Printable GED Diploma High School, Editable Graduation Certificate, University Diploma Replica Template
image size: 1280x720
Online GED Alternative | Adult High School Diploma Program
image size: 2000x1333
Benefits of Bachelor's Degree: 8 Big Things To Consider | Franklin.edu
image size: 1400x1165
The Value of College - College Finance
image size: 1500x4571
The Value of a UM Bachelor's Degree: The Economic Premium | Institutional Data and Research
image size: 1600x1027
Should we turn high school into college? - The Hechinger Report
image size: 2200x1467
Is College Worth The Cost: Tips \u0026 Info To Help You Decide | Franklin.edu
image size: 1400x1459
17-year-old set to graduate with 3 college degrees along with HS diploma - ABC News
image size: 3072x1728
Don't get a Fake High School Diploma - Excel High School
image size: 2020x1484
Victor Valley College - Diploma Plaque | Academic Apparel
image size: 1292x966
Hey 8th Graders! Ready to level up? You can earn your high school diploma and college degree at the same time at SWC! Apply to Options Middle College High School now! Deadline: