I don't know if bluesky will ever work for me. I've build a big following on instagram, and a good one here on twt as well with very kind and active moots.
image size: 657x1199
Game Of Thrones Clans Posters :: Behance
image size: 1200x1714
THE WITCHER Title Sequence :: Behance
image size: 1200x995
Time for balloons whoo! plus a little happy sugar glider sketch with cake! I'm 24 now - already feeling old
image size: 1200x1176
SocialHub | Ingolstadt
image size: 2048x2048
Cody deleted his twitter : r/AlternateHistoryHub
image size: 1079x1741
Transcript for “TJ Klune Controversy” by @red_lion_literature – Yvonne Kommentiert
image size: 3475x587
So Ahad liked this tweet. : r/PAKCELEBGOSSIP
image size: 1080x1152
8 User Onboarding Examples - Folge.me Blog
image size: 1000x1000
The Breteau Foundation and ZAG Team Up for a Special 'Miraculous' Episode on Tackling Plastic Use - aNb Media, Inc.
image size: 1024x780
Tattoos Inspired by Popular Books and TV Shows
image size: 1080x1920
Jocko Podcast | RedCircle
image size: 1400x1400
Valorant // Episode 8 Battlepass + Social Assets :: Behance
image size: 1080x1920
Neue Silber Icons in FC26: So erspielst du sie!
image size: 1080x1920
Rebrand Everything Episode 11 - Burger King :: Behance
image size: 1400x788
Duolingo apologises after app calls JK Rowling 'mean' in German lesson | Euronews
image size: 1536x864
Explore Star Wars: Visions Volume 2 with New Episode Guides | StarWars.com
image size: 1280x720
Ahad Raza Mir (@ahadrazamir) is trending on Twitter currently for all the right reasons. He made his first appearance in a Netflix original series 'Resident Evil' as Arjun Batra and fans cannot
image size: 1080x1080
Season 1, Episode 5 - Rabbi Doniel Lehrfield on HTC's earliest days and the rabbis that inspired him by The Yeshiva Show
image size: 3000x3000
2025 Adobe MAX Anniversary Pins :: Behance
image size: 1400x807
Miniverse Back to Hogwarts Kugel: Ein schöner Start
image size: 1080x1920
Netflix Debuts 'The Witcher: Sirens of the Deep' Clip, Sets Release Date | Animation World Network
image size: 1280x683
Invasive Aspergillosis in the Current Era - Infectious Disease Clinics
Vik/iBlali criticizes YouTube Germany documentary in tweet : r/Laesterschwestern
image size: 1080x1264
Houston, TX | Fans | News | Arsenal.com
image size: 1600x900
Genetics in Your World podcast – Genetics Society of America
image size: 1000x1000
Mapping the microRNA landscape in the older adult brain and its genetic contribution to neuropsychiatric conditions | Nature Aging
image size: 1536x729
The One Punch Man Producer who's tied to Bandai Namco tells us to pay attention to the action scenes in episodes 5 and 9. \
image size: 1600x2000
Accidental Sending of Inappropriate Links to Editor Confession | TikTok
image size: 1080x1440
miRDB—MicroRNA Target Prediction Database
image size: 1464x902
German institutions depart X, a day after Musk's Weidel talk – DW – 01/10/2025
image size: 1600x700
Zoey and Mira embracing the patterns look Credit: @avyc02 on Twitter/X
image size: 2048x2048
Plan Ahead with the Star Wars Celebration Europe 2023 Panel Schedule | StarWars.com
image size: 1920x1080
Was ist ein besseres Geschenk als eine schwule Spinne? 🕷️ 🩷 . . . 🌺💖FOLGE MIR AUF MEINEM TWITTER-KONTO!! https://twitter.com/NCat08?s\u003d07 💖🌺 . . . #Hazbinhotel #HazbinHotelAngeldust #HazbinHotelAlastor #hazbinhotelhusk #alastor #angelhazbinhotel ...
image size: 1440x1574
The road of change is painful. As the Crusaders entrenched their rule in Palestine, Muslims struggled to respond effectively. Local leaders like Mawdud and al-Bursuqi tried to unite the ummah. Scholars like
image size: 1280x700
Thank god. Looks like it wasn't fan-service or wrong choice of words after all : r/hazbin
image size: 1179x1137
Podcast #80: Snow Ridge, New York Co-Owner \u0026 GM Nick Mir
image size: 1200x742
Plan Ahead with the Star Wars Celebration Europe 2023 Panel Schedule | StarWars.com
image size: 1536x864
Zahid Ahmed sparks a major debate! The actor openly stated that he won't ever support or promote shows that, in his opinion, cross the line of decency — taking direct aim at
image size: 1080x1350
Substack shows are going pro - On Substack
image size: 2912x2096
Zoey and Mira embracing the patterns look Credit: @avyc02 on Twitter/X
image size: 960x960
Yhu🌱🍎 | COMMS OPEN | DIGITALE (@Yhuwubei) / Posts / X
image size: 1200x1200
In Japan People discussing one Detail of the new Dd2 News : r/DragonsDogma
image size: 640x1422
Levy Falkowitz, Yoeli Klein, Shloimy Askal \u0026 Malchus Choir - Hut Mir E
image size: 1280x1280
Mark Zuckerberg Spars with Merab Dvalishvili at UFC
image size: 1080x1920
Star Trek Starfleet Academy, Strange New Worlds get new NYCC trailers | Stevivor
image size: 1365x1365
NickALive!: 'Star Trek: Starfleet Academy' Set to Premiere on Paramount+ on January 15; Unveils New Trailer and Casting at NYCC
image size: 1200x675
Episode 70b Do Over: Predicting Preeclampsia, the PRAECIS trial — NephJC
image size: 1920x1280
The Wonderfully Weird World of Gumball | The Amazing World of Gumball Wiki | Fandom
image size: 1500x1037
miR-137 regulates PTP61F, affecting insulin signaling, metabolic homeostasis, and starvation resistance in Drosophila | PNAS
image size: 4025x2305
Jim Pick
image size: 2571x3060
Bayern Munich's Raphaël Guerreiro 'set for a spell on the sidelines' | Bavarian Football Works
image size: 1386x1238
Star Wars: Visions Volume 2 Review — The Geeky Waffle
image size: 5669x2941
crying in Kazuya* : r/KanojoOkarishimasu
image size: 856x940
Investigating the shared genetic architecture between depression and subcortical volumes | Nature Communications
image size: 640x1386
Custom Vtuber Logo Design : Kawaii Chibi Branding for Streamers - Etsy
image size: 1200x871
The Lower Decks Connection: Standalone Stories
image size: 3000x2250
Jocko Podcast | RedCircle
image size: 8192x4423
STARFLEET ACADEMY's New Poster Gives Off All The CW Teen Show Vibes — GeekTyrant
image size: 1400x1400
The Taliban One Year On - Combating Terrorism Center at West Point
image size: 1920x1080
The Race MotoGP Podcast - Podcast - Apple Podcasts
image size: 1200x800
How MiiR Built a Generosity-Driven Business - Shopify Indonesia
image size: 1200x1200
Wemade, MIR4 Updates “Mirage Ship” with New Episodes - Inven Global
image size: 3300x1733
Arc System Works CEO Minoru Kidooka on Over 30 Years of Creating Games for Everyone - Crunchyroll News
image size: 1280x720
EDITORIAL: 'Avatar Studios' Turbulent History Under Bryan Konietzko \u0026 Mike DiMartino
image size: 1200x675
Classics with Brian Hannah
image size: 1920x820
The Keys to a Successful Lateral Integration, with Anand David - Market Leaders Podcast | The Market Leaders Podcast - JDSupra
image size: 1200x675
The Acolyte Calls Out The Sequel Trilogy's Biggest Problem
image size: 1200x1200
How 'Star Wars: Visions' Volume 2 Celebrates New Worlds and Unique Cultures | Animation World Network
image size: 1600x900
Star Wars: Visions | Wookieepedia | Fandom
image size: 1280x855
MotoGP Preview of the Dutch TT - Asphalt \u0026 Rubber
image size: 1948x789
1/48 AMT Star Wars The Phantom Menace N-1 Naboo Starfighter (Snap) Plastic Model Kit - Squadron.com
image size: 2560x1707
Miraculous Tokyo | Miraculous Ladybug Wiki | Fandom
image size: 1280x883
How Mark Burnett Resurrected Donald Trump as an Icon of American Success | The New Yorker
image size: 3000x4000
Stefan Struve '100 percent, definitely wants to fight,' according to manager | MMA Fighting
image size: 1840x2560
Five ways MotoGP's final round change affects title fight - The Race
image size: 1089x733
NOAH ELIO | art \u0026 design
image size: 2000x1333
A Theory of Media That Explains 15 Years of Politics
image size: 1080x1350
NFL.com | Official Site of the National Football League
image size: 2048x1365
Stupid Hack Gives Twitter Users Blue Ticks For Free | IFLScience
image size: 1500x1109
Netflix Drops 'DOTA: Dragon's Blood' Official Trailer and Character Art | Animation World Network
image size: 1200x680
Bayern Munich's Harry Kane is at the cusp of another footballing record | Bavarian Football Works
image size: 1280x720
Sackboy Memes: Hilarious Takes on Twitter Trends
image size: 5891x3949
Consortium Aims to Deliver Fully-Automated Robotics CGT Manufacturing Platform
image size: 1048x1518
Metformin use on the risks of depression and anxiety in people with type 2 diabetes | Communications Medicine
image size: 2560x1928
Lost in transition: Where might Iran be heading? | Clingendael
image size: 1200x740
The Witcher: Nightmare of the Wolf' and Luka's Queerness
image size: 1700x640
Bluey: \
image size: 1200x666
Stars shine for Nitro in win over Chapmanville | Football | wvgazettemail.com
image size: 1888x1062
Where to Watch World on Fire | Masterpiece | Official Site | PBS
image size: 1290x946
Dumping On History While Trying To Repeat It - NASA Watch
image size: 1920x1080
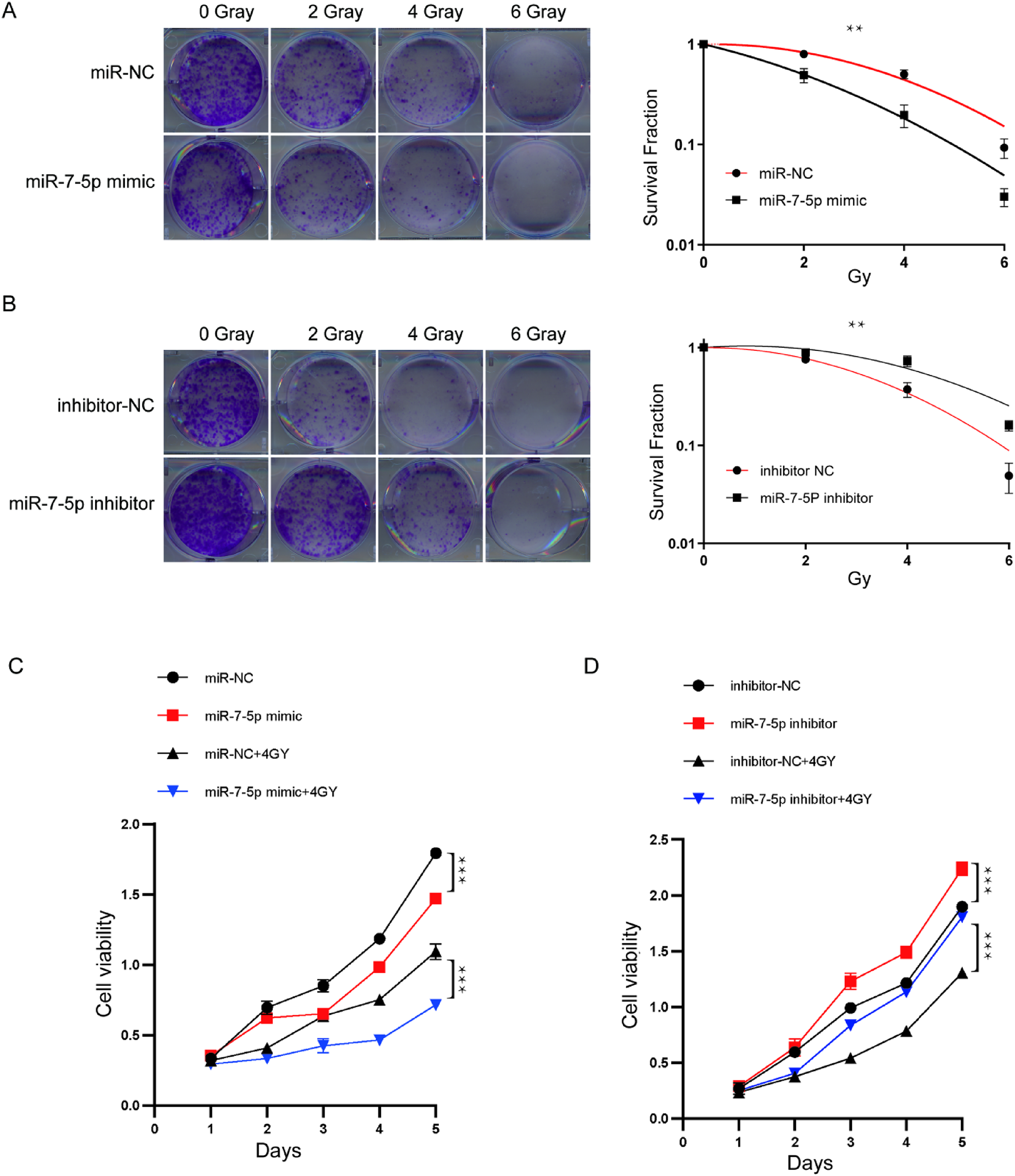
Low expression of miR-7-5p promotes resistance to radiotherapy in lung cancer through direct upregulation of PKP2 expression | Scientific Reports
image size: 1277x719
Deli Boys Challenges South Asian Stereotypes With Its Writing