Oct. 4, 1965 - President Johnson and Pope Paul VI met today for 46 minutes of what Johnson later called “stimulating and inspiring conversation” about world peace and human welfare. Johnson said
image size: 1622x1622
Segundogénito de Giorgio y de Giuditta Alghisi, Giovanni Battista Montini nació en Concesio, Brescia (Italia), el 26 de septiembre de 1897. De familia católica muy comprometida en el ámbito político y social,
image size: 720x1280
Impact of COVID-19 infection on lung function and nutritional status amongst individuals with cystic fibrosis: A global cohort study - Journal of Cystic Fibrosis
image size: 3458x1510
The year 1978 is known as the \
image size: 1080x1920
Bioenergetic alteration in gastrointestinal cancers: The good, the bad and the ugly
image size: 1983x1492
Segundogénito de Giorgio y de Giuditta Alghisi, Giovanni Battista Montini nació en Concesio, Brescia (Italia), el 26 de septiembre de 1897. De familia católica muy comprometida en el ámbito político y social,
image size: 1080x1080
Pope Paul VI | Monarchies Wiki | Fandom
image size: 2768x3609
Frontiers | NF-κB in Innate Neuroprotection and Age-Related Neurodegenerative Diseases
image size: 1200x804
Bioenergetic alteration in gastrointestinal cancers: The good, the bad and the ugly
image size: 3046x1299
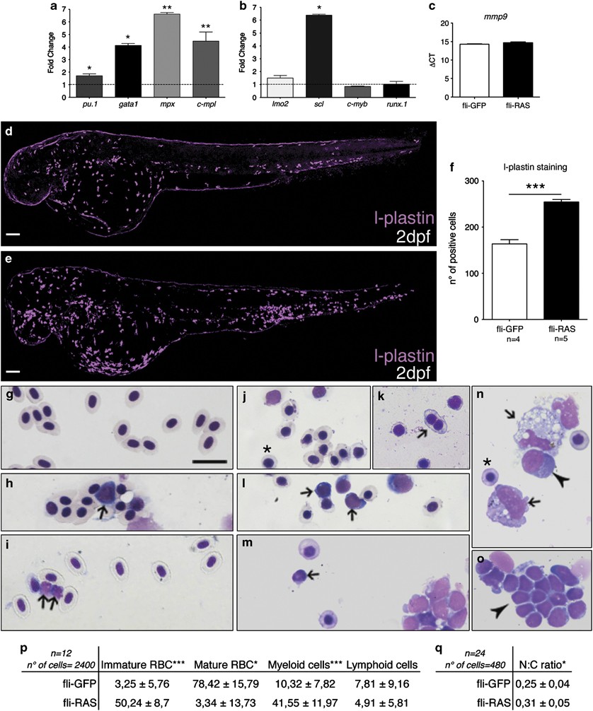
Targeting oncogene expression to endothelial cells induces proliferation of the myelo-erythroid lineage by repressing the notch pathway | Leukemia
image size: 838x1006
Transatlantico - Mana Contemporary
image size: 1024x768
Frontiers | Risk factors for severe COVID-19 in people with cystic fibrosis: A systematic review
image size: 3150x5668
Transatlantico - Mana Contemporary
image size: 1024x768
Targeting oncogene expression to endothelial cells induces proliferation of the myelo-erythroid lineage by repressing the notch pathway | Leukemia
Incidence of SARS-CoV-2 in people with cystic fibrosis in Europe between February and June 2020 - Journal of Cystic Fibrosis
image size: 3053x2369
Frontiers | Nuclear Factor-κB Dysregulation and α-Synuclein Pathology: Critical Interplay in the Pathogenesis of Parkinson's Disease
image size: 2487x1760
With the announcement of the appointment of Msgr. Guido Marini as the Bishop of the Diocese of Tortona yesterday, I think it is only appropriate to look back at the previous Masters
image size: 2015x750
Thrombotic risk in patients with COVID-19
image size: 1573x1097
Nigel Philips by Jamm Design Ltd - Issuu
image size: 810x1164
Cornell Journal Architecture
image size: 1200x928
Pope Paul VI and Archbishop Michael Ramsey's Historic Meeting
image size: 1080x1440
Frontiers | Age-Dependent Neuropsychiatric Symptoms in the NF-κB/c-Rel Knockout Mouse Model of Parkinson's Disease
image size: 2230x859
Cornell Journal Architecture
image size: 1200x871
Ursodeoxycholic acid and liver disease associated with cystic fibrosis: A multicenter cohort study
image size: 2048x2048
May 29 | 𝐒𝐚𝐢𝐧𝐭 𝐏𝐨𝐩𝐞 𝐏𝐚𝐮𝐥, 𝐕𝐈 As a child, Giovanni Battista Montini was often ill. He could not do many of the things that other children his age could do, but
image size: 1667x1183
Ursodeoxycholic acid and liver disease associated with cystic fibrosis: A multicenter cohort study - Journal of Cystic Fibrosis
image size: 1200x1738
Cornell Journal Architecture
image size: 3208x3564
Impact of COVID-19 infection on lung function and nutritional status amongst individuals with cystic fibrosis: A global cohort study - Journal of Cystic Fibrosis
image size: 1317x1100
Bioenergetic alteration in gastrointestinal cancers: The good, the bad and the ugly
image size: 810x1164
Nigel Philips by Jamm Design Ltd - Issuu
image size: 1200x1696
Cornell Journal Architecture
image size: 795x1117
Nigel Philips by Jamm Design Ltd - Issuu
image size: 1195x1398
Cornell Journal Architecture
image size: 895x895
Spazio Illich | Brescia
image size: 1200x1308
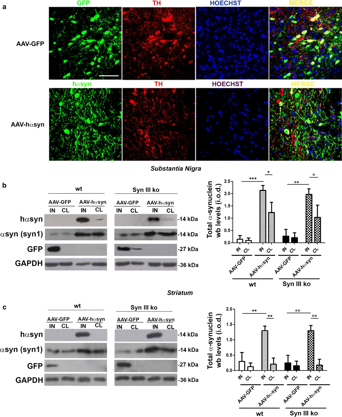
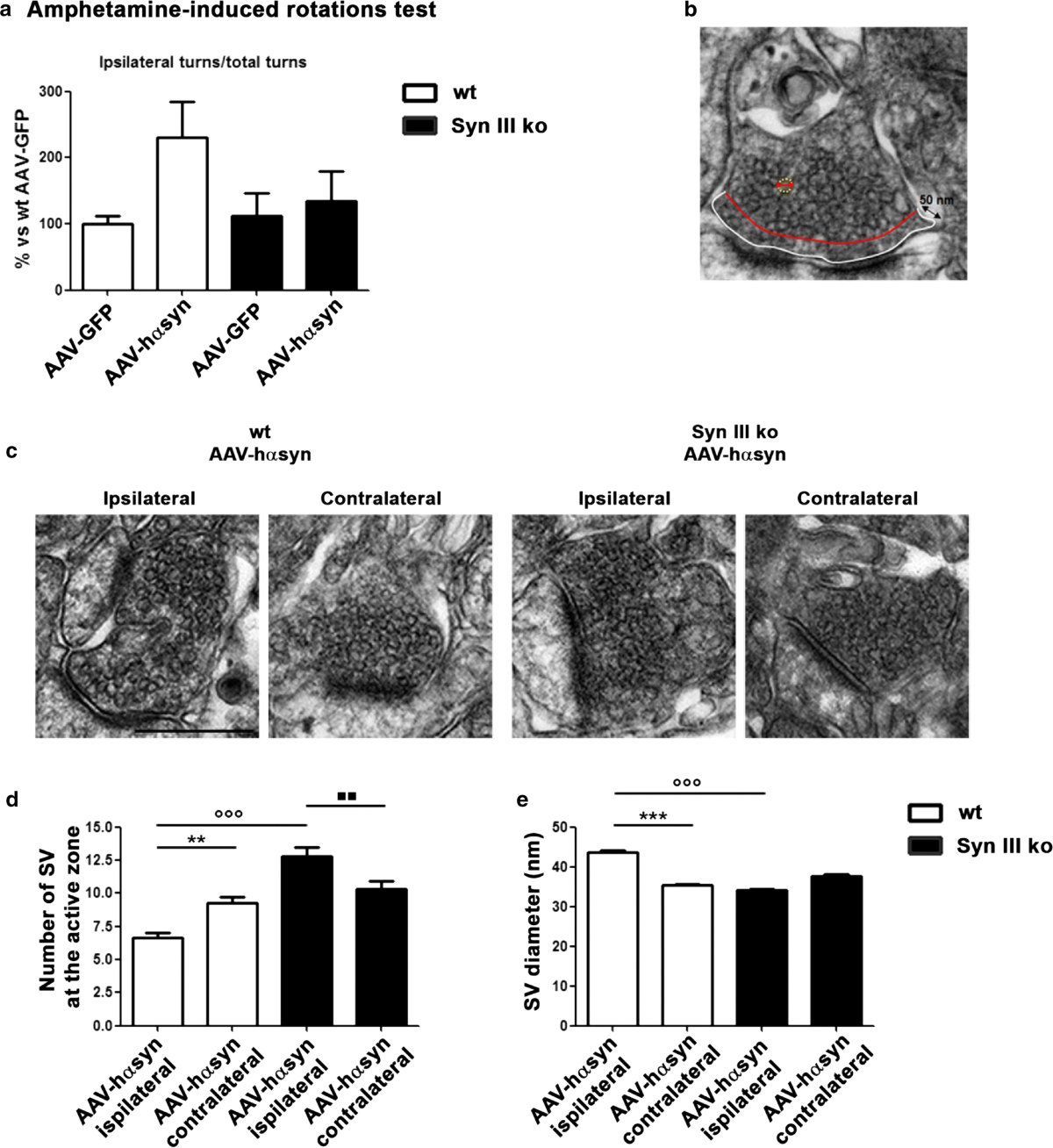
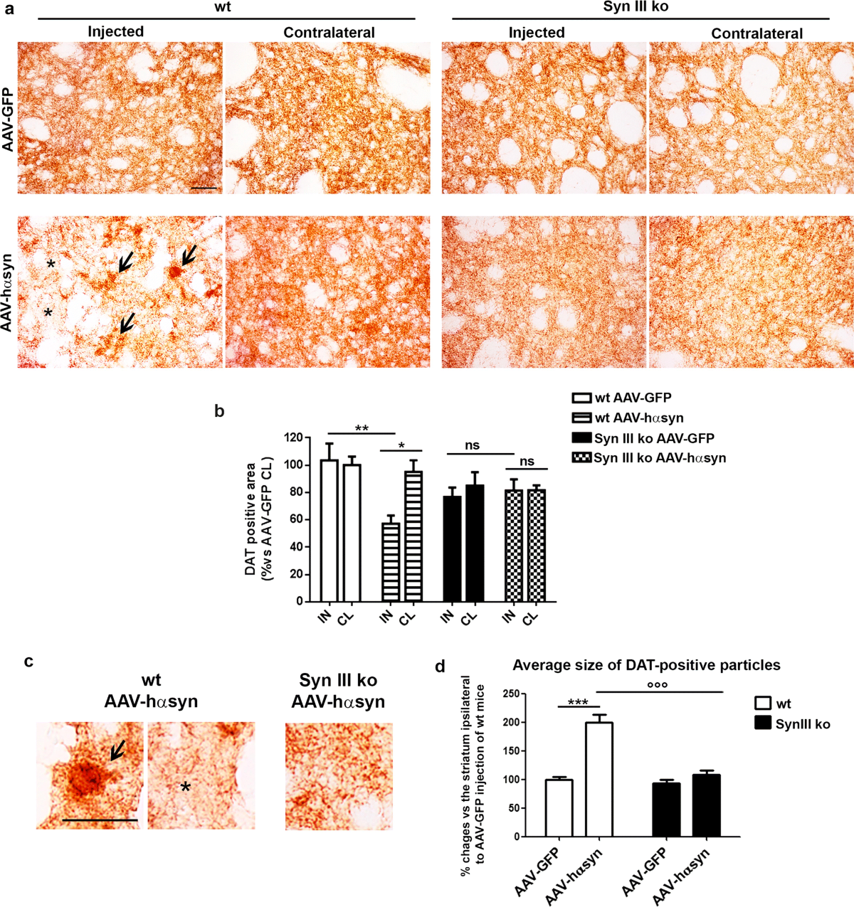
Synapsin III deficiency hampers α-synuclein aggregation, striatal synaptic damage and nigral cell loss in an AAV-based mouse model of Parkinson's disease | Acta Neuropathologica
image size: 1200x947
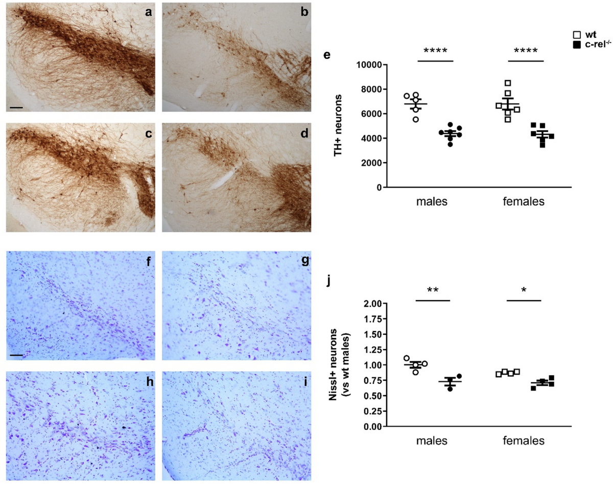
Sex-related differences in phenotype and nigro-striatal degeneration of c-rel-/- mouse model of Parkinson's disease | Biology of Sex Differences
image size: 2048x1536
Nigel Philips by Jamm Design Ltd - Issuu
image size: 1418x2048
Physicians Poster Sessions
image size: 811x1130
Nigel Philips by Jamm Design Ltd - Issuu
image size: 1024x1536
📅 Today in Catholic History | June 4 🕊️ The Papacy of Pope St. Paul VI officially began on June 4, 1963. After the death of Pope John XXIII, Cardinal Giovanni Battista
image size: 1017x986
Frontiers | Risk factors for severe COVID-19 in people with cystic fibrosis: A systematic review
image size: 1200x1743
NF-κB/c-Rel deficiency causes Parkinson's disease-like prodromal symptoms and progressive pathology in mice | Translational Neurodegeneration
image size: 1200x854
NF-κB/c-Rel deficiency causes Parkinson's disease-like prodromal symptoms and progressive pathology in mice | Translational Neurodegeneration
image size: 768x1024
El Dibujante Ingeniero Al Servicio de La Monarquía Hispánica Siglos XVI-XVIII | PDF | Fortificación | Science
image size: 768x1024
El Significado de Sus Nombres y Apellidos Propios PDF | PDF | Apellido | Celtas
image size: 768x1024
Diccionario Biográfico Italo-Argentino PDF | PDF | Buenos Aires | Giacomo Puccini
image size: 768x1024
Garibaldi Giro D Italia 2019 | PDF
image size: 768x1024
El Pontificado de Los Siglos XIX y XX Luis Suarez | PDF | Napoleón | Santo Imperio Romano
image size: 1200x800
PAPAS DEL SIGLO XX. | DON QUIJOTE, PREDICADOR Y TEÓLOGO
image size: 768x1024
Libro Paulo Vi | PDF | Concilio Vaticano II | Iglesia Católica
image size: 800x1159
PAPAS DEL SIGLO XX. | DON QUIJOTE, PREDICADOR Y TEÓLOGO
image size: 1000x1000
Saint Paul VI, Pope Today, we honor Saint Paul VI, a transformative Pope whose visionary leadership and profound faith guided the Catholic Church through significant changes during the 20th century. 🌟 Elected
image size: 1712x1026
Geographic distribution and phenotype of European people with cystic fibrosis carrying A1006E mutation - Respiratory Medicine
image size: 960x862
Pope Paul VI's Last Mass and Death Anniversary
image size: 1536x2048
Pope Paul VI's visit to Uganda 31 July - 2 August 1969
image size: 1200x1899
Numero 08 - L'ANCORA edicola
image size: 1200x1275
Synapsin III deficiency hampers α-synuclein aggregation, striatal synaptic damage and nigral cell loss in an AAV-based mouse model of Parkinson's disease | Acta Neuropathologica
image size: 1200x1449
Cornell Journal Architecture
image size: 1200x999
Cornell Journal Architecture
image size: 3150x3898
Frontiers | Risk factors for severe COVID-19 in people with cystic fibrosis: A systematic review
image size: 972x1240
1966 world cup chile team photo
image size: 1548x1629
POPE PAUL VI VISIT TO UGANDA IN 1969.
image size: 2048x2048
Università degli Studi di Brescia - 🔸🔸🔸 L'edizione 2022 di #Unibsdays presentata ieri in conferenza stampa insieme al Rettore Maurizio Tira, al Delegato all'Orientamento Giovanni Turelli, al Presidente della Provincia di Brescia
image size: 3936x1587
Physicians Poster Sessions
image size: 1024x768
Frontiers | DMT1 Expression and Iron Levels at the Crossroads Between Aging and Neurodegeneration
image size: 1200x863
MITRAL ANNULAR DISJUNCTION AND ARRHYTHMIC RISK: A CASE REPORT -
image size: 1302x1713
Iron Overload Accompanying Extracellular Acidosis and Neurodegeneration
image size: 805x1000
Synapsin III deficiency hampers α-synuclein aggregation, striatal synaptic damage and nigral cell loss in an AAV-based mouse model of Parkinson's disease | Acta Neuropathologica
image size: 768x1024
Subasta de Antigüedades y Libros by Morton Subastas - Issuu
image size: 1200x1463
Detached essays and illustrations issued during the years 1848-1852
image size: 2128x3204
Guida per la Pontificia accademia di belle arti in Bologna