Anteprima - Principi di chimica degli alimenti 2E by zanichelli_editore - Issuu
image size: 1490x2048
spreco alimentare | L'ippocampo
image size: 1183x815
Perché Determiniamo Le Ceneri Negli Alimenti? Una Chiave Per Qualità, Nutrizione E Sicurezza - Kintek Solution
image size: 768x1376
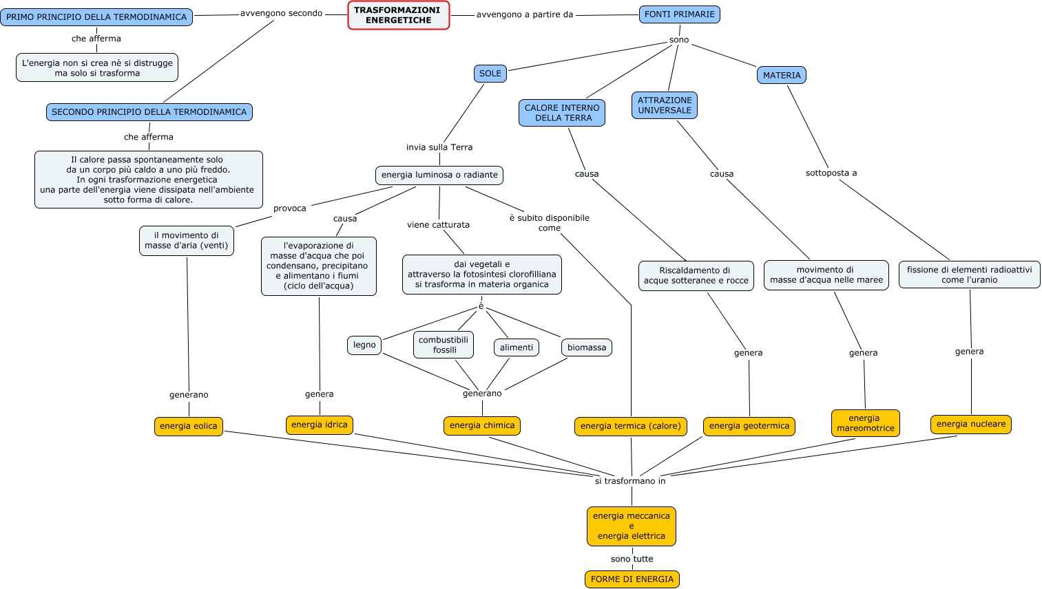
L'energia e le sue forme | Algor Cards
image size: 1739x605
Metabolismo, fabbisogno energetico e piramide alimentare.pptx
image size: 2048x1536
L'energia e le sue forme | Algor Cards
image size: 2312x615
Energia e potenza | PDF
image size: 2048x1448
Dove Vengono Utilizzati Gli Evaporatori Nell'industria Alimentare? Concentrare I Prodotti E Ridurre I Costi - Kintek Solution
image size: 768x1376
1 - Chimica Degli Alimenti | PDF
image size: 768x1024
La Cenere Viene Normalmente Utilizzata Per Determinare Il Contenuto Minerale Negli Alimenti? Il Metodo Standard Per L'analisi Minerale Totale - Kintek Solution
image size: 768x1376
Metabolismo, fabbisogno energetico e piramide alimentare.pptx
image size: 2048x1536
La Frequenza Vibrazionale Degli Alimenti | PDF
image size: 768x1024
PPT - FARE ENERGIA PowerPoint Presentation, free download - ID:4298802
image size: 1024x768
PPT - Contaminazione chimica, fisica e biologica degli alimenti PowerPoint Presentation - ID:242468
Geopop - Sapete qual è l'impatto ambientale del cibo che consumiamo? La filiera alimentare è responsabile di circa un quarto (26%) delle emissioni globali di gas serra: questo numero include le emissioni
image size: 1080x1350
Paniere di Chimica degli alimenti - Multiple - Scienze biologiche - eCampus - Panieri.Gratis
image size: 2119x3054
LA CONSERVAZIONE DEGLI ALIMENTI
image size: 1600x857
Vernice per pareti di grado di contatto alimentare- Garantire la sicurezza negli spazi alimentari e bevande
image size: 2048x2048
LA CONSERVAZIONE DEGLI ALIMENTI
image size: 1600x905
Cucinando chimicamente | PDF
image size: 2048x2898
2 FORZA E ENERGIA | Algor Cards
image size: 1527x547
LA CELLULA E L'ENERGIA | Algor Cards
image size: 1911x591
Qual È L'importanza Della Determinazione Delle Ceneri Negli Alimenti? Una Chiave Per La Qualità, La Nutrizione E La Purezza - Kintek Solution
Sei fatti da sapere sulle pompe alimentari - NETZSCH Pumps \u0026 Systems
image size: 1600x899
Dimensioni del mercato delle caldaie elettriche industriali, previsioni di crescita 2034
image size: 2400x1000
In nutrizione si utilizza il concetto di caloria perché rappresenta l'unità di misura più immediata per quantificare l'energia disponibile rispetto al nostro fabbisogno. Sebbene la caloria dell'alimento misurata in bomba calorimetrica non
image size: 1080x1346
Il nuovo scanner chimico, il naso elettronico | La Chimica e la Società
image size: 1000x832
PPT - Reazioni chimiche e velocità PowerPoint Presentation, free download - ID:2955815
Cellulosa in polvere di grado alimentare: l'eroe sconosciuto dietro gli alimenti più sani \\ r \\ n
image size: 2000x917
Rapporto di mercato sulle caldaie industriali ad acqua calda a gas, 2025-2034
image size: 2400x1000
My-personaltrainer.it - Gli alimenti a basso indice glicemico sono prodotti che, in virtù della loro composizione chimica e del relativo impatto sull'organismo, determinano un innalzamento moderato deli livelli di zuccheri nel sangue.
image size: 1220x1830
PPT - Legame nella molecola di acqua PowerPoint Presentation, free download - ID:3364249
image size: 1024x768
L'educazione alimentare: macro nutrienti(Carboidrati, Lipidi e Protidi) e micro nutrienti(Vitamine e Sali Minerali) | Benessere e attività fisica
image size: 2536x1526
Poliandri Francesco added a new photo. - Poliandri Francesco
image size: 1078x1440
Conserve fai da te, le linee guida del Ministero della Salute by Editoriale Nazionale - Issuu
image size: 2048x2001
Cos'è un produttore nella catena alimentare: Guida completa
image size: 1664x928
Ingredienti Alimentari gen/feb 2023 by CHIRIOTTI EDITORI srl - Issuu
image size: 1552x2048
Poliandri Francesco added a new photo. - Poliandri Francesco
image size: 1194x1616
Contaminazione alimenti | PPT
image size: 2048x1536
Il Blog – Tecknoscuola2020
image size: 1024x795
Tetrafluoruro di Zolfo | Alta Densità e Isolamento Termico
image size: 1000x1000
La L-Taurina e il suo potenziale effetto ringiovanente secondo la scienza – Zenement
image size: 1920x1329
L'ENERGIA - scienze.pdf
image size: 2048x1152
III) LAUREA IN SCIENZE E TECNOLOGIE ALIMENTARI (TRIENNALE)
Carboidrati negli alimenti: Guida completa per scelta consapevole
image size: 1491x2048
Anteprima - Nutrizione e dietologia 2E by zanichelli_editore - Issuu
image size: 1920x1080
I Glucidi, Hub Scuola | Algor Library
image size: 2048x1536
La chimica a tavola | PPT
image size: 2400x1000
Dimensioni del mercato delle attrezzature per la movimentazione dei materiali nell industria di trasformazione, rapporto 2034
image size: 1122x1122
INDUSTRIE ALIMENTARI Mar 2024 by CHIRIOTTI EDITORI srl - Issuu
image size: 1200x1701
Chimica - Piccin
image size: 2048x1152
L'ENERGIA - scienze.pdf
image size: 1200x675
Parliamo di calorie… ma esistono davvero?
image size: 1200x800
Scienza della nutrizione - WikiBigino
image size: 914x1291
Piano nazionale di controllo ufficiale sugli alimenti e i loro ingredienti trattati con radiazioni ionizzanti 2023-2027
image size: 1057x761
Industria chimica | ENVEA
image size: 1920x1080
Chimica dei carboidrati
image size: 1024x880
novembre | 2023 | La Chimica e la Società
image size: 720x1280
La chimica degli alimenti spiega anche queste cose: digerisci il latte bianco e non il #cappuccino scopriamo perchè #nutrizionista #chimica #alimenti #cibo #caffe #dieta #nutrizione ...
image size: 768x1376
Cos'è Una Muffola Per L'analisi Alimentare? Una Guida Alla Misurazione Precisa Del Contenuto Minerale - Kintek Solution
image size: 2400x1000
Rapporto sulle dimensioni del mercato della distribuzione chimica e sulla quota di settore, 2034