Individuo único stock de ilustración. Ilustración de unicidad - 63009963
image size: 1600x1157
Individuo único Del Hombre De La Individualidad Gente Inusual Del Carácter De Diversa Stock de ilustración - Ilustración de confianza, mejor: 101932860
image size: 1600x1290
Individuo único stock de ilustración. Ilustración de mano - 48160887
Un Individuo único Que Se Destaca De La Multitud. Ilustración Vectorial De Personas Iconos Uno En Rojo Ilustración del Vector - Ilustración de standing, individual: 308278079
image size: 1600x1101
Individuo único stock de ilustración. Ilustración de unicidad - 177078820
image size: 1600x890
Individuo único En Una Multitud Con Un Sorprendente Resaltado Artístico Rojo Imagen de archivo - Imagen de minimalista, diversidad: 398692517
image size: 1066x1690
Al tratar a cada persona como un individuo único, con sus propias características y experiencias, podemos reducir los prejuicios y fomentar un ambiente de respeto y comprensión.
image size: 1350x1350
🤔 ¿Sabías que en Montessori, cada niño es visto como un individuo único con su propio ritmo de aprendizaje? 🌟 ✨ Esta filosofía educativa pone énfasis en adaptarse al ritmo natural de
image size: 1080x1080
Cada individuo es único... #Bucay #crecimientopersonal https://t.co/k9e2Sxr2zV
image size: 960x960
Comparativo entre Persona e Individuo en el Contexto del Sujeto - Studocu
image size: 1200x927
Recuerda que cada SER es un individuo único que merece ser amado y respetado 🐃 #bufalo #naturaleza #plan #❤️ #eco #findesemana #proteccionanimal #amorporlanaturaleza #elementalesdelatierra
image size: 1080x1920
HAZ EL TEST DE PERSONALIDAD MÁS PRECISO Y FIABLE! Tú eres un individuo único con tus propios rasgos de personalidad; algunos de estos rasgos te hacen capaz de lograr cosas estupendas en
image size: 1280x1280
La gran tarea. conseguir la madurez personal
image size: 1600x867
LECCIÓN 1 TODO SOBRE MÍ
image size: 1440x1800
Respeto por el niño como individuo único con ritmos y necesidades propias, lo que significa que la enseñanza se adapta a cada alumno y evita la imposición de ritmos uniformes o la
image size: 1290x1182
El derecho a la identidad es un derecho fundamental que tiene toda persona a ser reconocida legal y socialmente como un individuo único, con un nombre, una nacionalidad y una historia. Implica
image size: 660x1311
Stirner, sobre el único y su propiedad. Textos de Capi Vidal. – SOBRE LA ANARQUÍA Y OTROS TEMAS
image size: 1200x1600
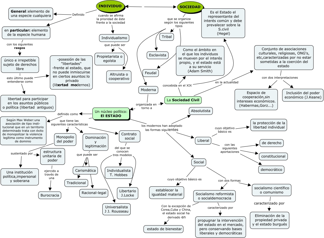
Individuo, sociedad y personalidad
image size: 768x1024
Ser Individual y Ser Social: Definiciones y Ejemplos | PDF | Socialización | Sociedad
image size: 1044x1132
Ser uno mismo, ser individuo, requiere valor” Francesc Torralba | Consultoria Recursos Propios
image size: 1024x768
PPT - LA PERSONALIDAD PowerPoint Presentation, free download - ID:3669549
image size: 1080x1080
💪🏽 Ser cooperante permite marcar un impacto personal y único en la vida de las personas que más lo necesitan y es una oportunidad de crecer como individuo y aprender de otras
Eres único e irrepetible . #reflexion #frases #desarrollopersonal #motivacion #pensamientos #emocion #desarrollo #individuo #unico #exito #metas #esencia
image size: 960x1200
Celebramos la Diversidad! 💙❤️ En el Día del Síndrome de Down, recordamos la importancia de la inclusión y el respeto por todas las personas. Cada individuo es único y valioso. Juntos, construyamos
image size: 1280x720
Los 8 tipos de personalidad que existen (según Carl Jung)
image size: 1100x777
CUESTION DE EXPECTATIVAS - Desde Mis Gafas
image size: 2284x574
La Formación del Individuo y su Relación con la Sociedad | Algor Cards
image size: 1024x768
PPT - Factores que inciden en el desarrollo de la personalidad desde una visión integrativa PNIE PowerPoint Presentation - ID:2855473
image size: 1440x1800
Recuerda que el proceso de sanar es único para cada individuo y requiere tiempo, paciencia y amor propio. Menciona esa persona que necesite leer esto😍😍😍
image size: 1005x1461
La Ley de la Individualidad: Descubre tu Propósito Único en la Vida
image size: 2101x1300
CURSO SUJETO COMUNIDAD E INTERACCIÓN SOCIAL | pLREVjIEKQ - Xmind
image size: 1080x1920
La evolución es única para cada individuo A veces creemos que parte de la evolución es hacer a la \
image size: 1200x1200
El único progreso que vale la pena ver es un mundo donde cada individuo tenga el derecho de vivir su propia vida. ✨🌍
image size: 720x1600
Grátis: Indivíduo, Grupo e Sociedade - Material Claro e Objetivo em PDF para Estudo Rápido
image size: 1200x1553
210417 Allport Cap 1 - Fundamentos de la Personalidad y la Individualidad - Studocu
image size: 768x1024
Definiciones de Individuo | PDF | Sociedad | Emile Durkheim
image size: 1080x1350
🇩🇪 Primera Dama: Louise Piëch y un 911 Turbo \
image size: 1280x1280
Spanish Fetal Development Tip Card (Pack of 50) - Care Net
image size: 1920x1081
Polimorfismo
image size: 1920x686
facial exploración es el proceso de utilizando biométrico tecnología a capturar y analizar un del individuo único facial características. conjunto de íconos en línea, negro y vistoso estilos aislado. 46262024 Vector en
image size: 1080x1080
ValorDelMes • #Respeto Se basa en la idea de que todas las personas merecen ser tratadas con dignidad y consideración, simplemente por ser seres humanos. Implica aceptar que cada individuo es único
image size: 768x1024
Persona e Individuo | PDF
image size: 1111x816
Individuo y sociedad
image size: 1024x768
PPT - Capítulo cinco PowerPoint Presentation, free download - ID:6218828
image size: 1080x1350
🇩🇪 Primera Dama: Louise Piëch y un 911 Turbo \
image size: 1920x1080
Polimorfismo de nucleótido único (SNP)
image size: 993x1324
Rei Ayanami: Despertar de un Individuo Único | TikTok
image size: 1440x1800
Spanish) 2023 TFTJ SPEAKER flyers
image size: 1600x1070
Respeto por el niño como individuo único con ritmos y necesidades propias, lo que significa que la enseñanza se adapta a cada alumno y evita la imposición de ritmos uniformes o la
image size: 1440x1440
Allí consiguen el pensamiento único, la sumisión total del individuo al grupo\
image size: 1200x675
Dir. Lic. Psicología Sara Mayorano (@centroarcoiris__) • Instagram photos and videos
image size: 1152x2048
Declaración Universal del Genoma Humano - Cool FM
image size: 1200x927
Nunca generalices cuando estas frente a un individuo, pero siempre hacelo cuando estés analizando a un grupo de individuos. Cada persona es única y por más que forma parte de un grupo, su acciónar y ...
image size: 2142x2744
Cuadro Comparativo: Individuo, Individualidad y Persona - APUNTES - Studocu
image size: 960x1200
La fruta Soul-Soul 🍎 convirtió a Imu en el único ser capaz de extraer el alma de un individuo para crear más Frutas del Diablo. Él ES el origen de todo 🌳 :
image size: 1200x1696
Conforme a la Ley 73-2019, todo individuo o empresa interesada en hacer negocios y vender productos al Gobierno de Puerto Rico debe estar registrado en el Registro Único de Licitadores (RUL) de
image size: 1440x1800
La complejidad de la personalidad: Definiciones y teorías fundamentales - Studocu
image size: 1280x1280
Recuerda que el proceso de sanar es único para cada individuo y requiere tiempo, paciencia y amor propio. Menciona esa persona que necesite leer esto😍😍😍
image size: 1018x860
Veo Arte en Todas Partes: Capturas Urbanas” ya tiene ganador – Fundación Actual
image size: 1024x864
El cuidado respetuoso de la maternidad es importante para nosotros en CHA
Borges creía que el individuo es lo único que existe y que lo colectivo es una mera ficción. Principio fundamental del individualismo metodológico. 👨\u200d🏫4ta clase de \
image size: 1440x1800
Respeto por el niño como individuo único con ritmos y necesidades propias, lo que significa que la enseñanza se adapta a cada alumno y evita la imposición de ritmos uniformes o la
image size: 1080x1346
Recuerda que el proceso de sanar es único para cada individuo y requiere tiempo, paciencia y amor propio. Menciona esa persona que necesite leer esto😍😍😍
Unidos por lo único” 🤝🎗️ 🟣Centrar la atención en las personas es un llamado a integrar las necesidades de cada individuo, detrás de cada diagnóstico, con compasión y empatía. 👉Es reconocer a
image size: 1024x768
Tips para Guiar a nuestros hijos a Escoger qué Estudiar – Daniela Ordóñez
image size: 2048x653
PPT - JUSTIFICACIÓN DEL CONCEPTO DE PERSONALIDAD PowerPoint Presentation - ID:1201684
image size: 1080x1350
A Toda Velocidad Comic Strip 2025-11-03 | Comics Kingdom
Test de personalidad de la Luna te mostrará cómo es tu esencia interior | juegos | prueba psicológica | USA | DEPOR
image size: 1140x1498
La alquimia de la felicidad, de Josep Guarch – Ediciones Luciérnaga – ya a la venta | Barnafotopress
image size: 1143x1700
Español 3er. Grado Volumen I by Rarámuri - Issuu
image size: 925x1014
Hoy es. A dos años de tu partida, padre del Metal Pesado Argentino, maestro, amigo, mentor, autor incomparable e individuo único e irrepetible. En tu memoria y a tu legado. Fotografía de
image size: 1440x1440
Personalidad kiannis
image size: 956x1019
Klga.María Jesús- Kine Pasiddhi (@kinepasiddhi) · Santiago
image size: 1634x2651
Teoría de las Inteligencias Múltiples (2° parte) | Noticias de Sierras Chicas
image size: 844x1268
Modelo SHIFT — Shift 21st Century Faculty Institute
image size: 1024x800
Nuestra Directora en Sant Agustí | Baleares International College
image size: 907x1360
Métodos Biométricos para Operaciones Sin Inconvenientes - Veriff