Activity Diagram For Online Mobile Recharge System Uml Diagr
Activity Diagram For Online Mobile Recharge System Uml Diagr Manipulating cation-anion coordination in fire-retardant electrolytes to enable high-areal-capacity fluoride conversion batteries Matter
Global Payment Solutions | Local area network (LAN). Computer and Network Examples | UML Class Diagram Generalization Example UML Diagrams | Ivr Transaction
Entity Relationship Diagram Software | Interactive Voice Response Diagrams | IDEF0 standard with ConceptDraw DIAGRAM | E R Diagram For Online Recharge System
image size: 2560x1420
uml - Use case diagram agriculture project - Stack Overflow
Please create a UML diagram that depicts the combination of the Sales UML Class Diagram and the Purchasing UML Class... | Course Hero
image size: 1187x926
UML Collaboration Diagram. Design Elements | Diagramming Software for Design UML Collaboration Diagrams | Collaboration in a Project Team | Symbols For Collaboration
image size: 2128x1504
Falwa: Python Package to Implement Finite‐Amplitude Local Wave Activity Diagnostics on Climate Data - Huang - 2025 - Geoscience Data Journal - Wiley Online Library
Online mobile recharge gives us the information about all the mobile serv..
image size: 1080x1601
Oracle] Help with a beginner oracle apex project : r/SQL
image size: 1516x872
Free ER Diagram Template for ATM System
image size: 1962x1089
Cyber-Physical-Human Systems: Putting People in the Loop
image size: 2506x3840
Complete Time Clock Application For Employees In PHP MySQL Free Source Code | Campcodes
image size: 1542x794
An effective robot selection and recharge scheduling approach for improving robotic networks performance | Scientific Reports
image size: 2048x1536
KaGemCo - Mobile Recharge System | PDF
image size: 1447x750
Can a delegate in C# contain a collection of objects? - Stack Overflow
image size: 1200x1011
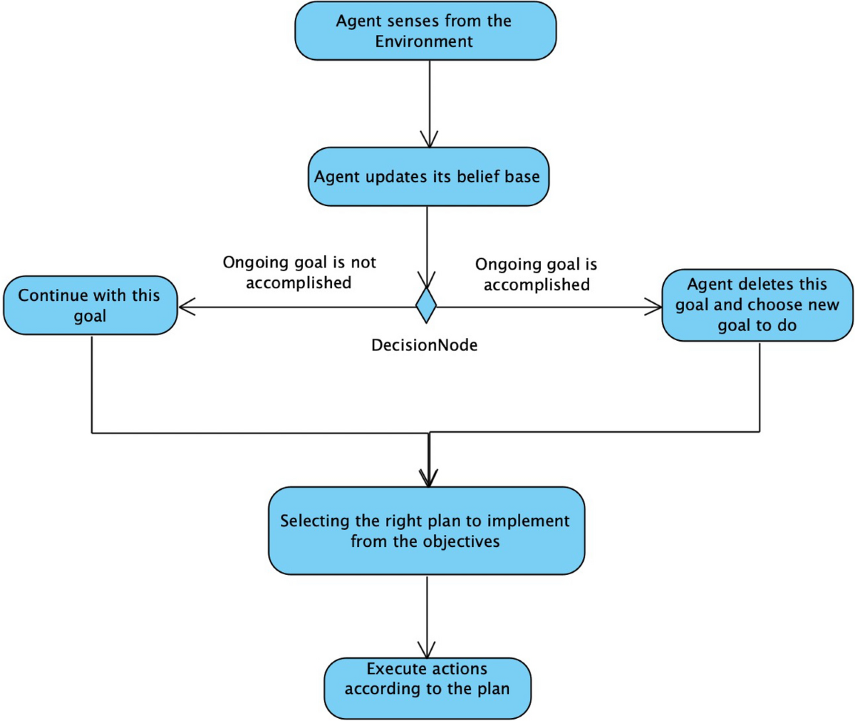
Optimizing on-demand food delivery with BDI-based multi-agent systems and Monte Carlo tree search scheduling | Scientific Reports
image size: 2048x1536
KaGemCo - Mobile Recharge System | PDF
image size: 1704x1086
ATM UML Diagrams | SysML Diagram | Cisco Buildings. Cisco icons, shapes, stencils and symbols | Class Diagram For Speech Recognition System
image size: 768x1024
OOSE Assignment2 | PDF | Business | Computers
image size: 2048x1152
Analysing student behaviour in a learning management system using a process mining approach
image size: 2000x1410
What are the potential issues with the Victron Energy system installation in a 2021 Class C RV?
image size: 2048x1536
UML Collaboration Diagram. Design Elements | Diagramming Software for Design UML Collaboration Diagrams | Collaboration in a Project Team | Symbols For Collaboration
image size: 1200x1088
KaGemCo - Mobile Recharge System | PDF
image size: 768x1024
Using Chronic Kidney Disease as a Model Framework to Estimate Healthcare-Related Environmental Impact | Advances in Therapy
image size: 1044x952
Online Mobile Recharge - 7161 | PDF | Login | Server (Computing)
image size: 1516x872
Mapping fuzzy RDF(S) into fuzzy object‐oriented databases - Fan - 2019 - International Journal of Intelligent Systems - Wiley Online Library
image size: 2009x964
Level-2 EV Charging Station Wiring Diagram (Free Download)
image size: 2048x1536
Resilience driven EV coordination in multiple microgrids using distributed deep reinforcement learning | Scientific Reports
image size: 2250x1562
KaGemCo - Mobile Recharge System | PDF
image size: 6456x3373
AgenticCyber: A GenAI-Powered Multi-Agent System for Multimodal Threat Detection and Adaptive Response in Cybersecurity
image size: 1200x1165
News Archives | All Topics | Natural Systems Utilities
image size: 1516x872
Board 68: Integration of Learning by Evaluating (LbE) within the 5E Instructional Model in Engineering-Design Education
image size: 1080x1102
Research – Changhyun Kwon (권창현)
image size: 1320x1186
Day 34 of System Design Case Studies Series : Design Snapchat, Instacart, Workday, PhonePe, Yandex, HBO Max | by Naina Chaturvedi | Coders Mojo | Medium
image size: 1774x1170
Free ER Diagram Template for ATM System
image size: 1400x915
The Ultimate Checklist for DIY Campervan Electrical Installations - VUNKED
image size: 768x1024
Lithium battery bank installation issue with spark
image size: 2292x1624
Blog | Werenode Official Website
image size: 2560x1756
How I Built Supply Chain Optimization Using AI Agents | by Aniket Hingane | Medium
image size: 1200x900
Online Mobile Recharge Documentation | PDF | Relational Database | Software Testing
image size: 1280x720
Container Optimization Algorithms
image size: 1337x853
Battery Bank Separation and Cross-Charging Best Practices - Attainable Adventure Cruising
image size: 1440x1456
Medtronic developing closed-loop pain stimulation system | 2021-01-21 | BioWorld
image size: 2000x2000
Amazon Gift Cards as Referral Program Rewards with Amazon Incentives API, Voucherify, and Braze
image size: 1140x720
How to run appliances off grid with grid connection for emergency power?
image size: 1774x504
30 Team-Building Activities to Try in 2024 | Figma
image size: 1400x788
CS150U48V3
image size: 720x1121
Super App Development: A Complete Business Guide
image size: 2000x2000
Detection and isolation of wormhole nodes in wireless ad hoc networks based on post-wormhole actions | Scientific Reports
image size: 1772x1585
Simplifying Software Development with Interfaces in C# | by Moltech Solutions | Medium
image size: 3333x1646
This image shows a detailed wiring diagram for a simple off-grid solar system, featuring Victron Energy components, a battery bank (SOK 12V 400Ah), a generator, and solar panels with a combiner box.
image size: 900x1120
S175UC
image size: 1418x1418
An autonomous wearable biosensor powered by a perovskite solar cell | Nature Electronics
image size: 1908x1216
Gastrointestinal neuromuscular interfaces: Bioelectronic device design for gastrointestinal motility: Device
image size: 1379x852
How Long Do Battery-Powered Cameras Last?
image size: 5585x2864
Frontiers | Education about, in, and for wetlands: practices, premises, possibilities, and challenges
image size: 2838x2270
Hi, I'm rewiring my small boat and need help. How should this be wired correctly and is anything more needed? I have no access to power in the dock so I bought
image size: 1409x2975
Green Revolution \u0026 Sustainable Agricultural Practices - TOne Academy
image size: 768x1024
Fintech R\u0026R ☕️🛣 - Product Roadmaps and some myths busted
image size: 1170x677
NJDEP| Bureau of Environmental Analysis, Restoration and Standards | Ground Water Quality Standards (GWQS)
image size: 2128x1164
How to connect a start battery and a house battery in a vehicle?
image size: 1200x903
5.4 Activity Diagram | PDF | Payments | Software Engineering
image size: 768x1024
Frontiers | Urban ecosystem services and climate change: a dynamic interplay
image size: 2046x1767
Green IoT: Energy Efficiency, Renewable Integration, and Security Implications - Qasim Alazzawi - 2025 - IET Networks - Wiley Online Library
image size: 1740x2118
A comparison of the safety and efficacy of minimally invasive surgery versus open surgery in treating cauda equina syndrome: A s
image size: 1536x1154
Drones as a service (DaaS) for 5G networks and blockchain-assisted IoT-based smart city infrastructure | Cluster Computing
image size: 1041x900
Mobile Recharge Report | PDF | Feasibility Study | Computing
image size: 996x996
Text-to-Image Generation with ControlNet Conditioning — OpenVINO™ documentationCopy to clipboardCopy to clipboardCopy to clipboardCopy to clipboardCopy to clipboardCopy to clipboardCopy to clipboardCopy to clipboardCopy to clipboardCopy to ...
image size: 768x1024
Customer Journey Map: 8 Step Guide + Complete Case Study